零基础学AI大模型之LangChain
前情摘要:
零基础学AI大模型之LangChain
在前面的系列文章中,我们已经走过了AI大模型的基础认知(第1篇)、API调用实操(第2篇)、SpringAI集成(第3篇),也理清了常见概念(第4篇)、私有化部署(第5篇)和可视化界面(第6篇)。但随着对大模型的深入使用,你可能会发现一个问题:单独调用大模型API,很难解决复杂的实际需求——比如让AI查今天的天气、自动发邮件,或者分步骤处理“先查订单再生成报告”这类任务。
今天要讲的LangChain,就是为解决这些问题而生的框架。它像AI开发领域的“SpringCloud”,把大模型、工具、数据源“串”起来,让零基础开发者也能快速搭建实用的智能应用。
一、先搞懂:为什么需要LangChain?
在聊LangChain之前,我们得先明确一个核心矛盾:大模型的“局限性” vs 开发者的“开发痛点”,这也是LangChain存在的意义。
1. 大模型的3个核心局限
哪怕是ChatGPT、DeepSeek这样的顶级大模型,单独用也有明显短板:
“信息滞后”:训练数据截止到某个时间(比如2024年5月),无法获取实时信息(如今天的天气、最新股票价格);
“手脚受限”:只能输出文本,不能直接执行操作(如调用数据库查数据、发邮件给客户、控制硬件设备);
“不会规划”:处理复杂任务时没有步骤感,比如用户问“帮我整理上周的订单并生成Excel发邮件”,大模型不知道要先“查订单库→整理数据→生成Excel→调用邮件工具”。
2. 开发者的AI开发痛点
如果你做过传统Java开发(比如用Spring),会习惯“输入→确定输出”的模式:
// 传统开发:调用方法就有确定结果
String result = orderService.getOrderDetail("123456");但AI开发完全不同——大模型的输出是“非确定性”的,且集成工具、处理上下文都要自己写大量代码:
// AI开发:同样的prompt,输出可能不一样;集成工具还要自己写接口
String aiResponse = llm.generate("帮我查订单123456");
// 想让AI发邮件?还得自己写邮件工具的调用逻辑,再和LLM结果对接这时候,LangChain就派上用场了——它把这些“重复工作”封装成组件,让你不用再从零写集成代码。
二、什么是LangChain?一句话讲透

官方定义很复杂,但我们可以用两个“类比”让零基础也能懂:
类比1:AI版的“SpringCloud”:SpringCloud帮你整合微服务(订单服务、用户服务),LangChain帮你整合“大模型+工具+数据源”(比如OpenAI+天气API+MySQL);
类比2:大模型API的“万能转接器”:不管你用的是OpenAI、DeepSeek还是国内的大模型,LangChain都提供统一的调用接口;同时,它还帮你接好各种工具(发邮件、查数据库),不用你再写适配代码。
简单说:LangChain的核心是“连接”与“编排”——连接大模型和外部资源,编排任务步骤,让AI从“只会聊天”变成“能干活的工具”。
GitHub:https://github.com/langchain-ai/langchain(截至2024年5月,已超10万星,生态非常活跃)
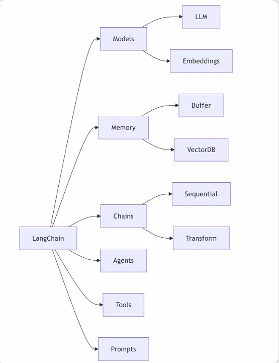
三、LangChain的核心组件
LangChain的功能再强,也是由几个基础组件构成的。就像搭积木,掌握这3个核心,就能开始简单的应用开发。
1. Chain(链)
作用:解决大模型“不会规划”的问题,把多个任务步骤串联起来。
通俗例子:比如你需要“查今天北京的天气→用天气生成出行建议”,单独调用大模型做不到(因为它不知道实时天气),但用Chain可以:
第一步:调用“天气API”获取北京实时天气(比如“25℃,晴天”);
第二步:把天气结果传给大模型,让它生成建议(比如“今天晴天适合户外,注意防晒”);
Chain会自动执行这两步,最后返回完整结果。
为什么有用:不用你手动写“调用API→处理结果→传给LLM”的逻辑,Chain帮你封装好了。
2. Agent(代理)
作用:比Chain更智能——Chain是“固定步骤”,Agent是“根据情况选步骤”,解决“不知道该调用哪个工具”的问题。
通俗例子:用户问“今天适合洗车吗?”,Agent会做这些决策:
分析问题:判断需要“实时天气”数据,所以要调用天气API;
调用工具:自动调用天气API,获取“未来24小时是否下雨”;
生成结果:如果“不下雨”,就回答“适合洗车”;如果“下雨”,就回答“不适合,会被雨淋”。
为什么有用:不用你提前定义步骤,Agent会根据用户的问题,自己决定“要不要调用工具、调用哪个工具”。
3. Memory(记忆)
作用:解决大模型“记不住之前对话”的问题,保存对话历史或任务状态。
通俗例子:比如你和AI的对话:
你:“我叫小明,喜欢晴天。”
你:“今天天气怎么样?”
如果没有Memory:AI只会回答天气,不会关联你的喜好;
有了Memory:AI会说“今天北京25℃晴天,很适合你喜欢的户外活动哦~”。
为什么有用:比如做客服机器人、对话式应用,必须要“记住”之前的沟通内容,否则体验会很差。
四、LangChain生态
LangChain不只是一个框架,而是一套完整的生态体系。就像Spring生态有Spring Boot(服务化)、Spring Cloud(微服务),LangChain也有对应的工具,覆盖“开发→部署→监控”全流程。

下面用表格对比,结合你熟悉的Java生态,零基础也能快速get核心价值:
| 生态产品 | 核心价值 | Java生态对标 | 零基础场景举例 | 适用场景 |
|---|---|---|---|---|
| LangChain Core | 基础组件库(Chain、Agent、Memory等) | Spring AI | 用它快速集成DeepSeek,写一个“天气+出行建议”的Chain | 基础AI应用开发 |
| LangServe | 快速服务化:把LangChain应用转成REST API | Spring Boot | 把你写的“洗车建议Agent”转成HTTP接口,供前端调用 | 模型API部署、快速原型验证 |
| LangSmith | 调试+监控:看AI应用哪里出问题、性能如何 | Prometheus + Grafana | 发现“天气API调用失败”,或“LLM回答耗时太长” | 生产环境监控、效果评估 |
| LangGraph | 复杂流程编排:支持多Agent协作、条件分支 | Activiti BPMN(工作流) | 做一个“订单处理流程”:AI先查订单→没问题就生成报告→有问题就通知客服 | 业务工作流设计、多Agent系统 |
每个工具的“零基础友好点”:
LangServe:不用你写Spring Boot的Controller,一行代码就能把Chain/Agent变成API,还自动生成OpenAPI文档(方便前端对接);

LangSmith:有可视化界面,你能看到AI的“思考过程”——比如Agent为什么调用天气API、调用结果是什么,调试时不用看日志猜问题;

LangGraph:支持可视化流程设计,比如用拖拽的方式画“如果订单金额>1000,就触发人工审核”的分支,不用写复杂的条件判断代码。

五、总结:LangChain适合谁?能解决什么问题?
如果你是零基础开发者,看完这篇应该能明白:LangChain不是让你“重新学AI”,而是让你“用更简单的方式开发AI应用”——它把复杂的集成、编排逻辑封装成组件,让你专注于“业务需求”,而不是“技术细节”。
适合人群:
会调用大模型API(比如第2篇的内容),想做更复杂的应用;
用SpringAI开发过简单应用(第3篇),想扩展更多工具(如数据库、邮件);
想做对话机器人、智能助手、自动化报告这类“能干活”的AI应用。
后续学习方向:
深入Agent:比如让AI调用多个工具(查数据库+发邮件);
用LangSmith调试:看AI的“思考过程”,优化回答;
结合LangGraph:做复杂的业务流程(比如订单审核、客户服务)。
下一篇,我们可以再深入某个生态工具(比如LangSmith的调试实操),或者讲一个完整的LangChain应用案例(比如“智能订单助手”)。如果有想看的内容,也可以在评论区告诉我~
版权及免责申明:本文来源于#chandfy,由@人工智能研究所整理发布。如若内容造成侵权/违法违规/事实不符,请联系本站客服处理!该文章观点仅代表作者本人,不代表本站立场。本站不承担相关法律责任。
如若转载,请注明出处:https://www.aipuzi.cn/ai-tutorial/235.html

